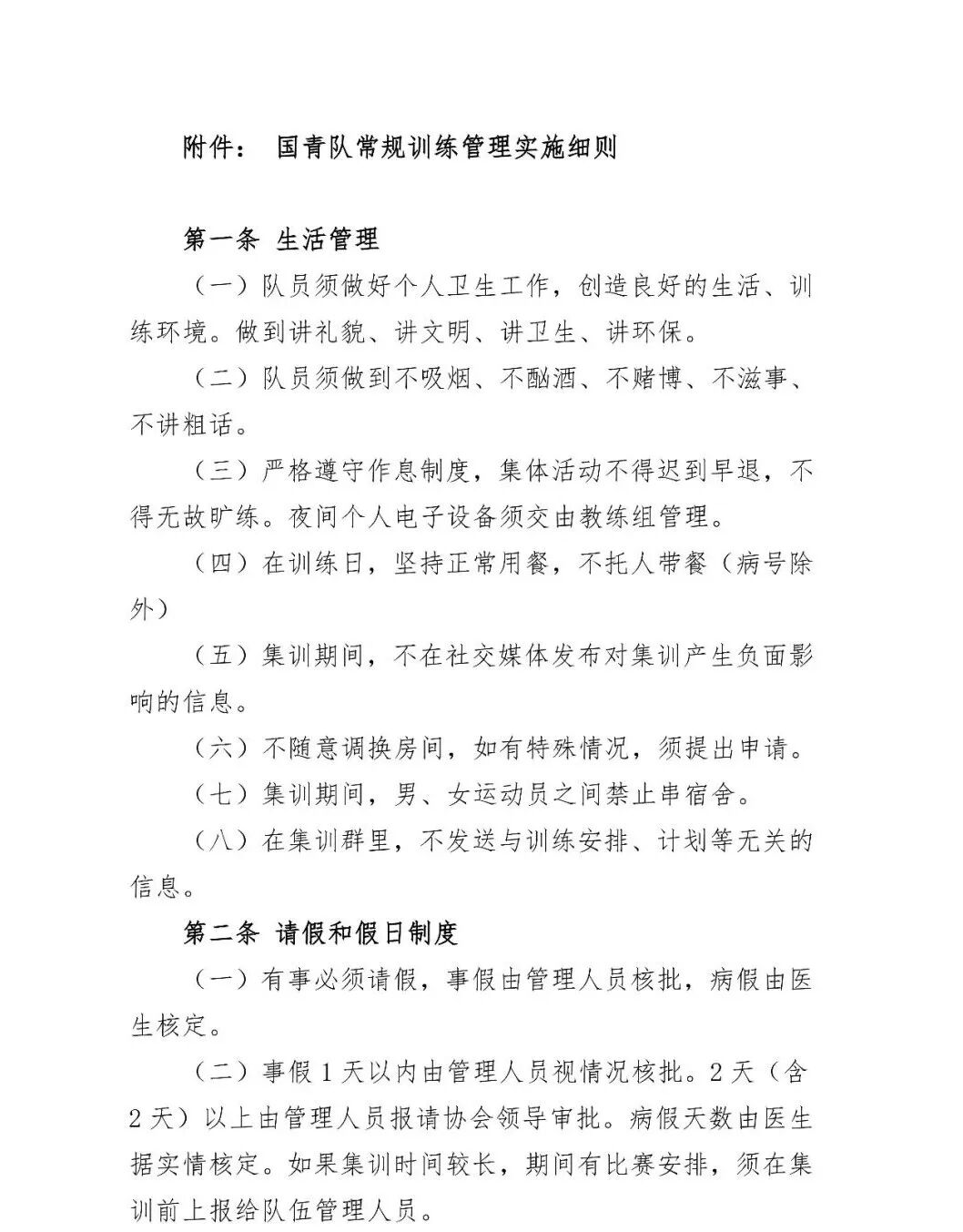
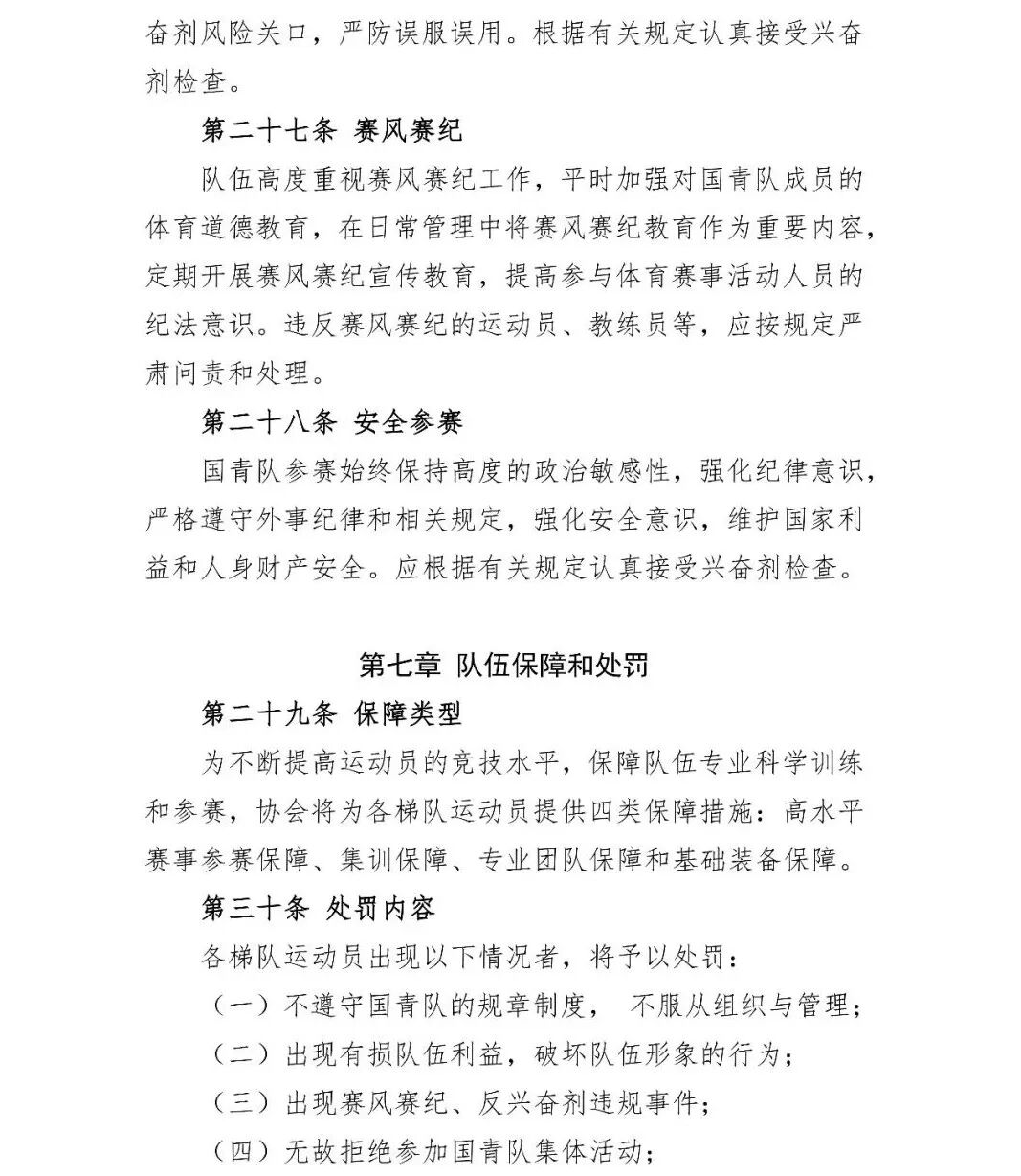
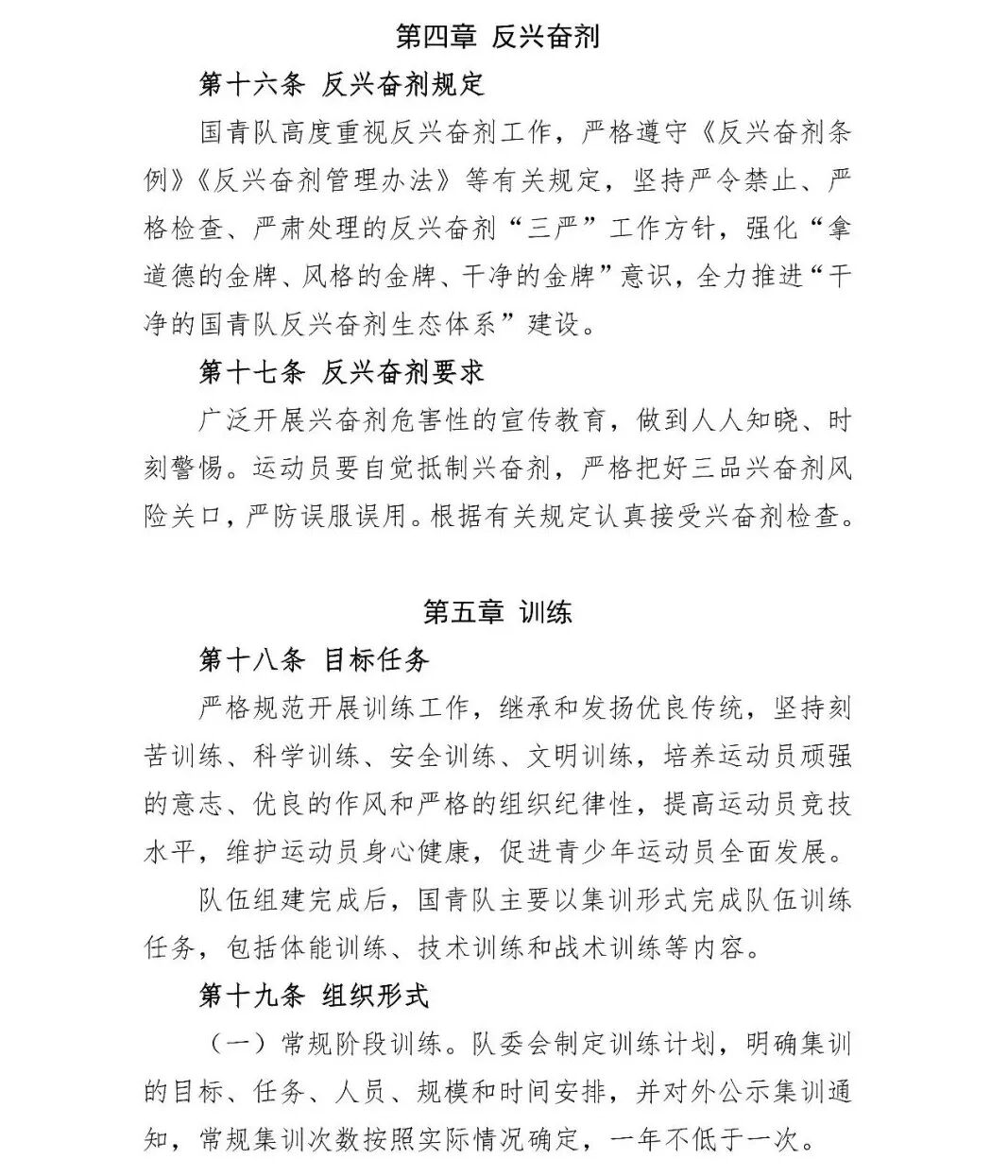
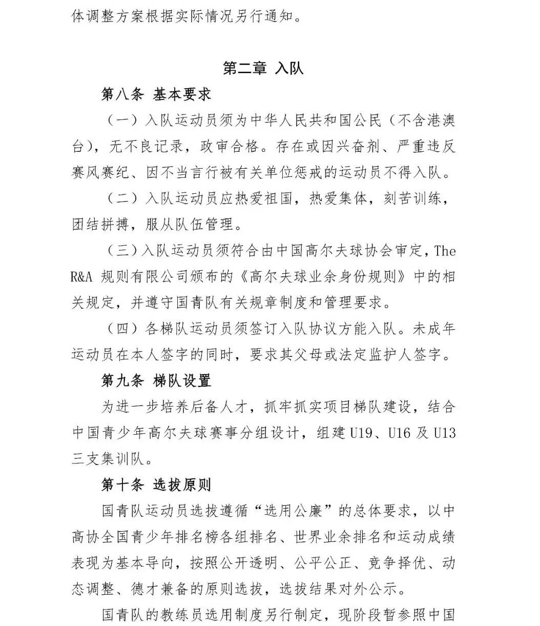
《中国国家青少年高尔夫球队管理办法(征求意见稿)》公开征求意见
来源:
|
作者:中国高尔夫球协会
|
发布时间: 2026-01-26
|
106 次浏览
|
🔊 点击朗读正文
❚❚
▶
|
分享到:
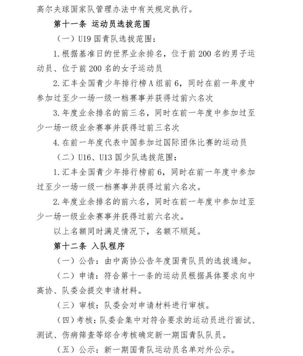
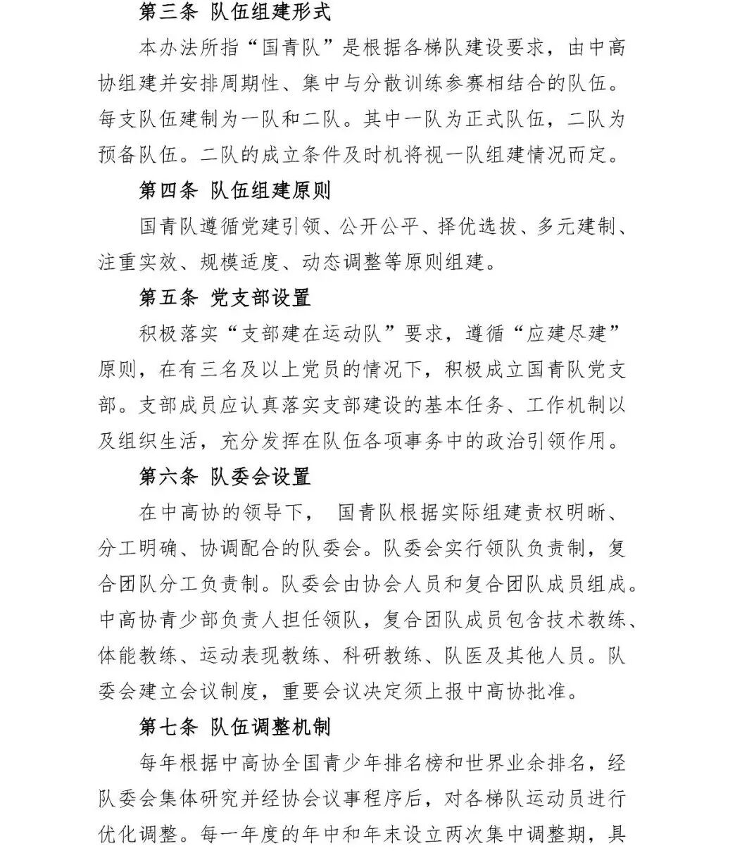
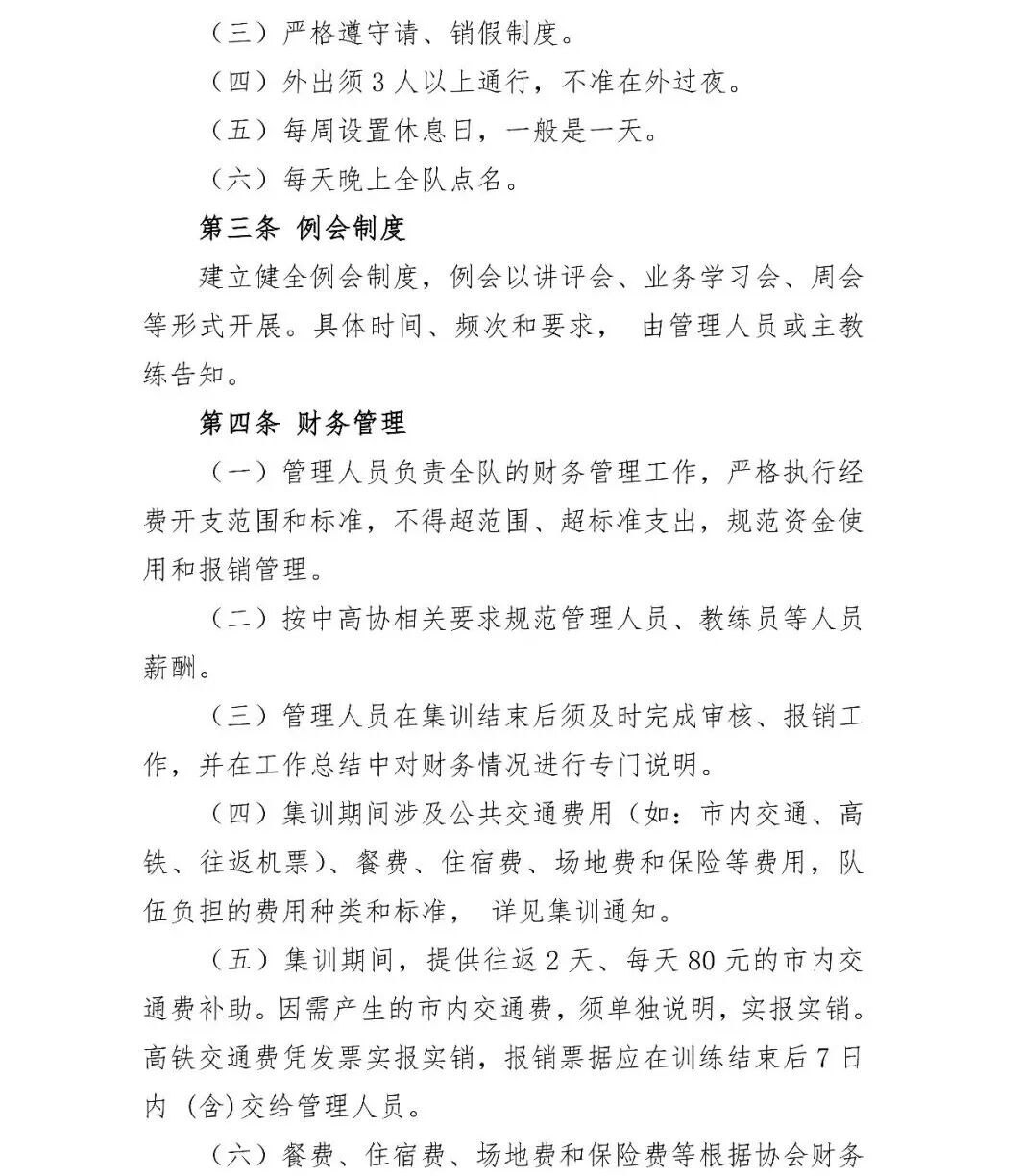
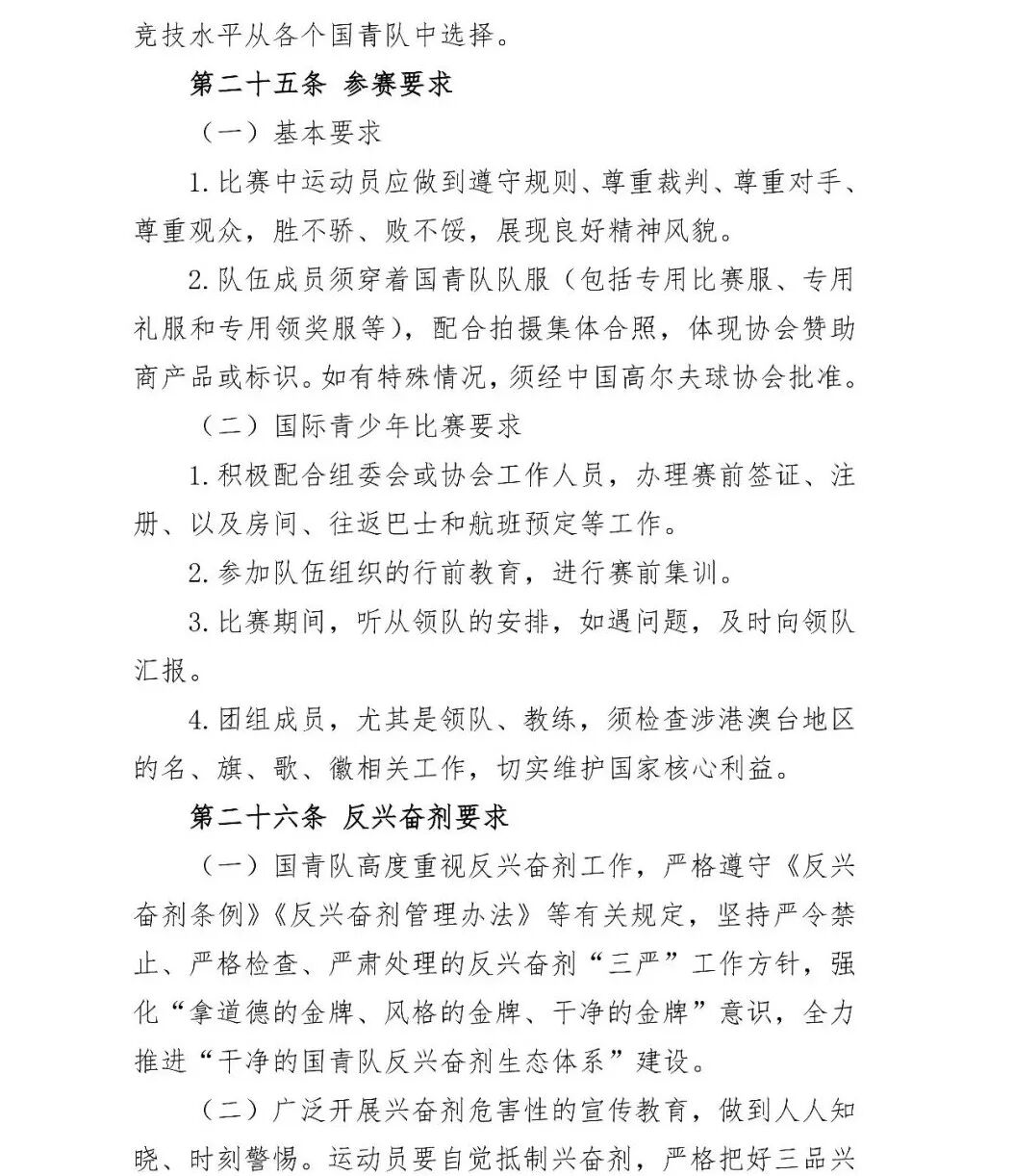
为抓牢抓实高尔夫球项目梯队建设,加强青少年后备人才培养和储备,助力优秀青少年运动员提高个人综合素质,我协会对2024年9月发布的《中国国家青少年高尔夫球队管理办法(试行)》进行了修订,调整了运动员选拔范围和入队程序,修订内容详见附件或参见“阅读原文”。
有关单位:
为抓牢抓实高尔夫球项目梯队建设,加强青少年后备人才培养和储备,助力优秀青少年运动员提高个人综合素质,我协会对2024年9月发布的《中国国家青少年高尔夫球队管理办法(试行)》进行了修订,调整了运动员选拔范围和入队程序,修订内容详见附件或参见“阅读原文”。
现对《中国国家青少年高尔夫球队管理办法(征求意见稿)》公开征求意见建议。请各单位于2026年1月30日前将反馈意见发送至:junior@cgagolf.org.cn。
特此通知。
中国高尔夫球协会
2026年1月13日
附件一:
附件二: